本文基于 Cilium 1.10 编写
这篇文章会和大家分享一些 Cilium 相关的知识,包括以下几个主要部分
- eBPF 的基础知识
- Cilium 对 eBPF 的应用
- Cilium 中一些 Features 的使用
- 在 Cilium 中如何做 TroubleShooting
当然在开始将 eBPF 和 Cilium 之前,会还是会简单介绍一下以下一些基础知识
- 在传统网络协议栈中,Linux 接收数据包的过程
- CNI 中的网络是如何通信
那么接下来开始这篇文章的主要内容
Linux 处理数据包的过程
接收
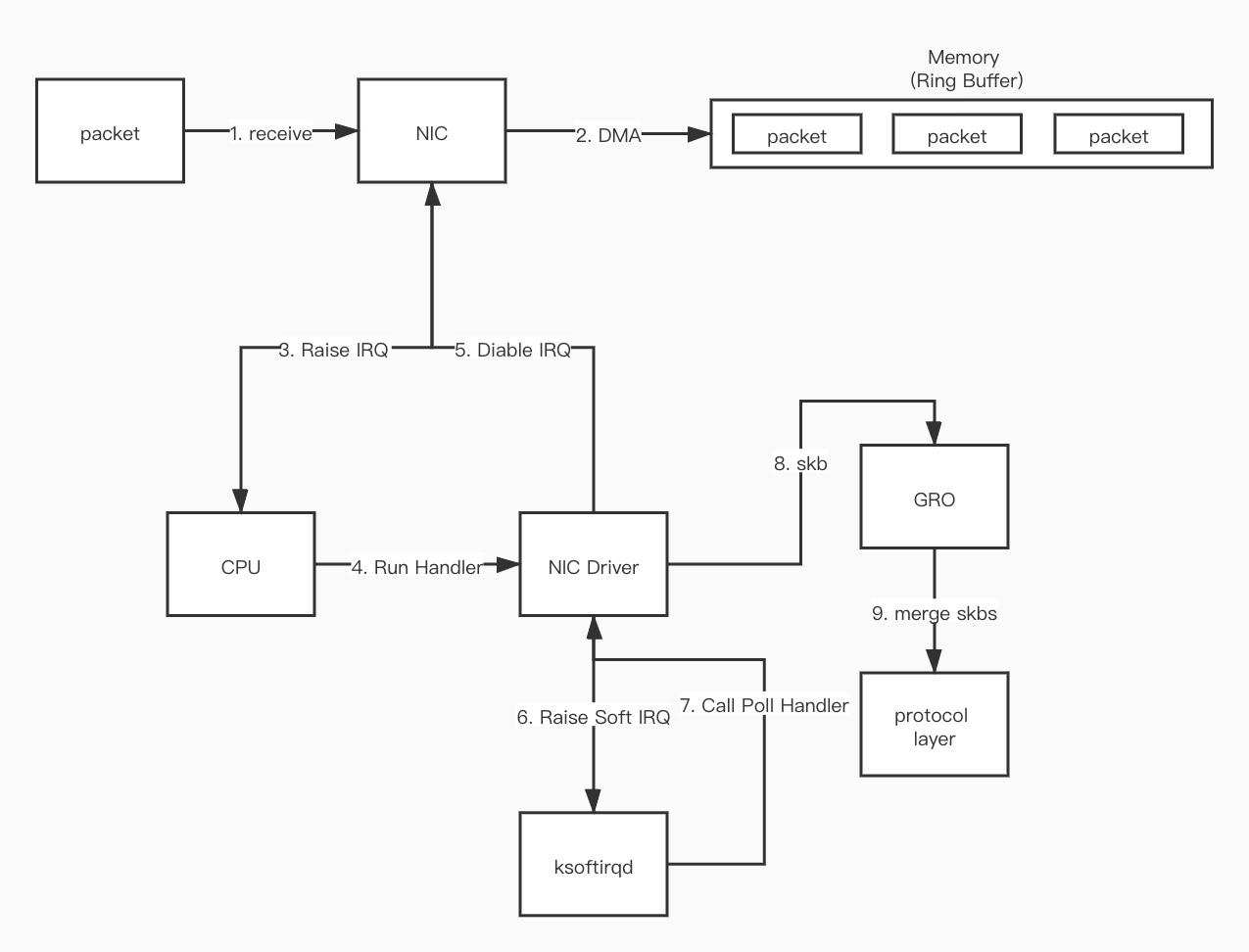
这里会简单介绍接收数据包的过程,即数据包是如何从网络被送到内核协议栈的

- 首先当数据包从网络到达网卡(NIC)
- 数据包被复制(通过 DMA)到内核内存的环形缓冲区(Ring Buffer)
- NIC 产生硬件中断(IRQ)让 CPU 知道数据包在内存中
- CPU 根据注册好的中断函数,找到并调用 NIC Driver 中对应的函数
- NIC Driver 会禁用硬件中断,之后有数据包继续到 NIC 后,NIC 会直接把数据包写到内存中,不再会产生硬件中断
- NIC Driver 启动软中断(Soft IRQ),让内核中的
ksoftirqd进程调用 Driver 中的 poll 函数读取 NIC DMA 到内存的数据 - 通过 Driver 中的函数将读取到的数据,转换成
skb格式(内核规定的格式) - GRO 将多个
skb合并成大小相同的 skb skb数据被被协议栈相关的函数处理成协议层的格式- 等内存中所有的数据包被处理完成后,NIC Driver 启动 NIC 的硬件终端
发送
- 数据包经过网络协议栈的封装成
skb后会被放到网卡的发送队列中 - 内核通知网卡发送数据包
- 网卡发送完成后发送中断给 CPU
- CPU 收到中断后进行 skb 的清理工作
CNI 中的网络通信
这里会简单介绍下在 Kubernetes 中,Pod 和 Pod 之间是如何通信的。那么在 K8S 中存在两种 Pod 之间通信的情况,同节点 Pod 通信 和 跨节点 Pod 通信
在讨论 Pod 和 Pod 通信之前,先了解下 Pod 的数据包是如何发送到 Host 节点上的。
Pod 在 Kubernetes 中是指一组 Containers 的统称,Container 技术本质上是使用了 Linux 的 Namespace 技术。在 Pod 中的所有 Containers 通过共享同一个 Namespace 来实现它们之间的网络共享以及和外部网络的隔离
但被网络隔离起来 Containers 总有访问其他服务的需求,因此它们发出的数据包必定是要能送达到外部的,为了满足这种需求当然有很多方案都能做到,比如将物理网卡或者虚拟网卡 attach 到 Namespace 中
但这里主要介绍的还是大部分 CNI 所采用的方案,那就是 veth-pair
veth-pair
veth-pair 就是一对的虚拟设备接口,它都是成对出现的,两端彼此相连,一端发送的数据会被另一端收到。正因为有这个特性,它常常充当着一个桥梁,连接着各种虚拟网络设备
如果想要让 Namespace 中的服务能够把数据报文发送到外部,可以创建出一对 veth-pair,一端放在 Namespace 中,另一端放在 Host 中,这样当 Namespace 中的服务发送报文时,报文就会被发送到 Root Namespace ( Host )中,这样 Host 可以根据 route 表中的路由规则将报文转发到目标服务
当然上面这段只是理想情况,实际上还有很多东西没有考虑进去,比如网络通信的四要素,src_ip, src_mac, dst_ip 和 dst_mac,没有这四种信息数据报文自然是无法送达到目的地的。在上述场景中 src_ip(Namespace 中被 attach 的 veth-pair 的网卡的 ip), src_mac(同上) 和 dst_ip 都是已知的,所以接下来的问题就是如何获取 dst_mac
在网络通信中
dst_mac是指 nextHop 的地址,如果走 L3 转发那么 dst_mac 则为网关地址,如果走 L2 交换,dst_mac则为目的地址
同节点 Pod 通信
如上面所说,同节点 Pod 之间的通信的问题就是如何解决 dst_mac 的问题
不同的 CNI 有不同的解决方案。
比如在 Flannel 中,Flannel 会在 Host 上创建一个 NetworkBridge (cni0),然后将 Pod 的 IP 设置成 24 位,veth-pair 的一端 attach 到 Pod 中,另一端 attach 到 cni0 上。因为同节点上的 Pod 都是 24 位 IP,所以 Pod 之间通信走二层交换,src Pod 可以通过 arp 请求获取到 dst Pod 的 mac 地址,这样也就解决了 dst_mac 的问题
NetworkBridge 可以看作是虚拟的交换机,attach 到 network bridge 上的设备之间可以相互通信

但这篇文章主要会介绍另一种模式(之后所有内容也是基于该模式作为基础),该模式也在 Calico 或者是 Cilium 中使用
在 Calico 或者 Cilium 中,Pod 的 IP 会被设置成 32 位。因此在这种情况下,Pod 访问任何其他 IP 都是走 L3 路由

上面是我从 kubernetes 集群中获取到的数据,cni 为 Calico
从 Pod 中的路由表可以看到,默认网关的地址为 169.254.1.1,因此如果要从 Pod1 访问其他服务需要先获取到 169.254.1.1 的 mac 地址,但很明显这个 mac 地址是无法通过 arp 请求获取到的
那么如何解决这个问题呢?事实上 Calico 和 Cilium 采用了不同的方案
Calico
Calico 使用了 proxy_arp 来解决,简单来说开启 proxy_arp 的网络设备可以被当作是一个 arp 网关,当它接收到 arp 请求时,它会把自己的 mac 地址回复给请求者。因为 veth-pair 的缘故,Pod 中 eth0 发出的请求都会被送到它所绑定的 veth* 中。
因此给该 veth* 开启 proxy_arp 之后,veth* 就能够把它的 mac 回复给 Pod,这样数据报文就能被送出来,当数据包文被送到 Host 中后,再根据 Host 内的本地路由表,将数据报文送到对应的 Pod 挂在 Host 上的 veth-pair 设备上了
Cilium
Cilium 的做法则是过在 veth* 上 attach tc ingress bpf 程序,为 Pod 的所有 arp 请求都返回 veth* 的 mac
跨节点 Pod 通信
本篇文章不会着重去介绍跨节点通信时用到的,比如 Overlay 或者是 Underlay 之类这些网络技术
而且 Cilium 着重解决的也不是这方面的问题,且 Cilium 在解决跨节点传输的问题上用的也都是非常主流的技术,比如 VxLan 或者是 BGP,这里就不展开说了
如果对这部分感兴趣的话,推荐大家去看 Calico 这部分的文档
eBPF 基础知识
在结束了上面的铺垫之后,接下来开始介绍本次的主角 eBPF
目前谈到的 BPF 技术分两种,cBPF 和 eBPF
cBPF 诞生于 1997 年,内核 2.1.75 版本,是类 Unix 系统上数据链路层的一种原始接口,提供原始链路层封包的收发。tcpdump 的底层正是采用 cBPF 作为底层包过滤技术
eBPF 诞生于 2014 年,内核 3.18 版本,eBPF 新的设计针对现代硬件进行了优化,所以 eBPF 生成的指令集比旧的 BPF 解释器生成的机器码执行得更快
cBPF 现在已经基本废弃,目前内核只会运行 eBPF,内核会将加载的 cBPF 字节码透明地转换成 eBPF 再执行(本文以下皆用 BPF 指代 eBPF)
BPF 拥有以下优点:
- 在内核中运行沙箱程序,而无需修改内核源码或者加载内核模块,将 Linux 内核变成可编程之后,就能基于现有的(而非增加新的)抽象层来打造更加智能、 功能更加丰富的基础设施软件,而不会增加系统的复杂度,也不会牺牲执行效率和安全性
- 可以热重启,并且内核会帮助管理状态,在不会引起流量中断(traffic interrupt)的前提下,原子地替换运行中的程序
- 内核原生,不需要倒入第三方内核模块
- 安全性,内核会检查 BPF 程序确保它不会造成内核崩溃
同时 BPF 拥有以下几种特性:
- BPF map:高效的 kv 存储
- 辅助函数:可以方便地使用内核功能或和内核交互
- 尾调用:高效地调用其他 BPF 程序
- 安全加固原语
- 支持 object pinning,实现持久存储
- 支持 offload 到网卡
接下来会对这些特性做介绍
BPF Map
为了让 BPF 能够持久化状态,内核提供了驻留在内核空间的高效 kv 存储器(BPF map),BPF map 可以被 BPF 程序访问,可以在多个 BPF 程序之间共享(共享的程序之间不一定要求是相同的类型),也可以通过 fd 的形式被用户空间的程序访问。因此用户程序可以使用 fd 相关的 api 方便的操作 map
共享的程序之间不一定要求是相同的类型指: tracing programs 也可以和 networking programs 程序共享 map

但 fd 受到进程的生命周期的影响,使得 map 的共享等操作实现起来变得复杂,为了解决这个问题,内核开发了 object pinning 功能,该功能能将 map 的 fd 能保留住,不会随着进程退出而被删除
辅助函数
使得 BPF 能够通过一组内核定义的函数调用来从内核中查询数据,或者将数据推送到内核
不同类型的 BPF 程序能够使用的辅助函数可能是不同的
尾调用 (Tail Calls)

BPF 支持一个 BPF 程序可以调 用另一个 BPF 程序,并且调用完成后不用返回到原来的程序(只有相同类型的 BPF 程序才可以尾调用)
和普通函数调用相比,这种调用方式开销最小,因为它是用长跳转(longjump)实现的,复用了原来的栈帧
使用场景
- 可以通过尾调用结构化地解析网络头
- 在运行时原子地添加或替换功能,即动态地改变 BPF 程序的执行行为
offload
BPF 网络程序,尤其是 tc 和 XDP BPF 程序在内核中都有一个 offload 到硬件的接口,这 样就可以直接在网卡上执行 BPF 程序
本文接下来会讨论在 Cilium 得到广泛使用的两个 BPF 子系统, XDP 和 tc 子系统
XDP
XDP 为Linux内核提供了高性能、可编程的网络数据路径
XDP hook 位于网络驱动的快速路径上,XDP 程序直接从接收缓冲区中将包拿下来,此时 Driver 还没有将数据包转换成 skb,因此该数据包的元信息还没有被解析出。理论上这是软件层最早可以处理包的位置
同时因为 XDP hook 运行在网络驱动的快速路径的原因,运行 XDP BPF 程序必需得到网络驱动的支持

xdp program 会在第 7 步到第 8 步之间执行
同时 XDP 运行在内核态,并不会绕过内核,这带来了以下好处
- 它可以复用所有上游开发的内核网络驱动,用户空间工具,以及其他一些内核接触设施(例如 BPF 辅助函数在调用自身时可以使用系统路由表,socket 等)
- XDP 在访问硬件是与内核其他部分相同的安全模型
- 无需跨越内核和用户空间
- 可以复用 TCP/IP 协议栈
- 不需要显式地将专门 CPU 分配给 XDP,它可以支持
不停轮询或者是中断驱动的模式
XDP BPF 程序能够修改数据包的内容。同时 XDP 为每个数据包提供了 256 个字节的 headroom,XDP BPF 程序可以对这部分进行修改,比如在数据包前面添加自定义元数据,该部分数据对内核协议栈不可见,但是对 tc BPF 程序可见
struct xdp_buff {
void *data;
void *data_end;
void *data_meta;
void *data_hard_start;
struct xdp_rxq_info *rxq;
};
这个结构是 XDP 程序获取到的数据包的格式
data: 指向数据包起始位置data_end: 指向数据包结尾data_hard_start: 指向 hardroom 开始位置data_meta: 指向meta信息开始, 刚开始data_meta和data相同,随着 meta 信息增加,data_meta开始向data_hard_start靠近rxq: 字段指向某些额外的、和每个接收队列相关的元数据
从上面可以得出 xdp_buff 的结构
data_hard_start |___| data_meta |___| data |___| data_end
以及这些 data 字段之间的关系
data_hard_start <= data_meta <= data < data_end
XDP BPF 程序返回码
XPD BPF 程序运行结束后会返回一个状态码,告诉驱动如何处理这个数据包
XDP_DROP: 在 Driver 层将该数据包丢弃XDP_PASS: 将这个包送到内核网络协议栈,这和没有 XDP 时默认的包处理行为是一样的XDP_TX: 在收到该数据包的网卡上,将该数据包再发出去(数据包一般会被修改)XDP_REDIRECT: 和XDP_TX类似,不过是在另一张网卡上将数据包发出去XDP_ABORTED: 表示程序发生异常,行为和 XDP_DROP 一致,但是会经过 trace_xdp_exception tracepoint,可以通过 tracing 工具来监控这种非正常行为
XDP 使用案例
DDoS 防御、防火墙: 得益于 XDP 能够在最早的位置拿到数据包,然后用XDP_DROP命令驱动将包丢弃,XDP 能够实现非常高效的防火墙策略,对于 DDoS 攻击的场景来说非常理想转发和负载均衡: 通过XDP_TX和XDP_REDIRECT两个动作实现。XDP_TX能够实现发卡模式的负载均衡器栈前过滤/处理: 对于不符合要求的流量可以尽早使用XDP_DROP丢弃,比如节点只接受 TCP 流量,那么对于 UDP 请求可以直接丢弃掉。同时 XDP 能够在 NIC Driver 分配 skb 之前修改数据包的内容,对于某些 Overlay 场景(需要封装和解封数据包)来说很有用,并且 XDP 能够在数据包的前面 push 元数据,且该部分对内核协议栈不可见流抽样和监控:XDP 可以将流量进行分析,对于异常流量可以放到 BPF map 中,提供给其他进程用于分析
一些智能网卡(例如支持 Netronome’s nfp 驱动的网卡)实现了 xdpoffload 模式,允许将整个 BPF/XDP 程序 offload 到硬件,因此程序在网卡收到包时就直接在网卡进行处理,不过在该模式中某些 BPF map 类型 和 BPF 辅助函数是不能用的
tc
除了 XDP 等类型的程序之外,BPF 还可以用于内核数据路径的 tc (traffic control,流量控制)层
tc 和 XDP 主要有以下三点不同之处:
输入上下文
相较于 XDP,tc 在流量路径中位于更加靠后的位置(skb 分配之后)。因此对 tc BPF 程序而言,它的输入的上下文是 sk_buff, 而非 xdp_buff,所以 tc ingress BPF 程序可以利用 sk_buff 中内核处理好的包的元数据。当然内核处理这些元数据是需要开销的,包括协议栈执行的缓冲区分配,元数据的提取和其他处理等过程,而 xdp_buff 不需要访问这些元数据,因为 XDP hook 在这之前被调用,所以这是 XDP 和 tc hook 性能差距的重要原因之一
是否依赖驱动支持
因为 tc BPF 程序运行在网络栈通用层中的 hook 点,所以它们不需要驱动做任何支持
触发点
tc BPF 程序在数据路径上的 ingress 和 egress 都可以触发
XDP BPF 程序只能在 ingress 点触发
tc ingress

tc ingress hook 位于 GRO 之后,处理协议之前最早的处理点
tc egress
tc egress hook 运行的位置是,内核将数据包交给 NIC Driver 之前最晚的位置,这个地方在传统 iptables 防火墙 POSTROUTING 链之后,但是在 GSO 引擎处理之前
tc BPF 程序执行模式
在 tc 中,有以下 4 种组件
qdisc: Linux 排队规则,根据某种算法完成限速、整形等功能class: 用户定义的流量类别classifier: 分类器,分类规则。传统的 tc 方案中,classifier 和 action modules 之间是分开的,每个分类器能 attach 多个 action,当匹配到这个分类器时这些 action 就会执行。除此之外,它不仅能够读取 skb 元数据和包数据,还能任意修改这两者,最后结束 tc 处理过程,返回一个返回码action modules: 要对包执行什么动作
当需要给某个网络设备挂载 tc BPF 程序时,需要执行以下操作
- 为网络设备创建
qdisc - 创建
class,并 attach 到qdisc - 创建
filter (classifier),并 attach 到qdisc - filter 对网络设备上的流量进行分类,并将包分发(dispatch)到前面定义的不同 class
- filter 会对每个包进行过滤,返回下列值之一
0: 表示 mismatch,如果后面有其他 filters,则继续向下执行-1: 执行这个 filter 上的默认class其他: 表示一个 classid,接下来系统会将数据包送到这个class
- 给
filter添加action - 例如,将选中的包丢弃(drop),或者将流量镜像到另一个网络设备等等
cls_bpf classifier
cls_bpf 是一种分类器,相比于其它类型的 tc 分类器,它有一个优势:能够使用 direct-action 模式
Cilium 中就使用了 cls_bpf 分类器,它在部署 cls_bpf 服务时,对于给定的 hook 点只会 attach 一个程序,且用的正是 direct-action模式
direction-action
如上文所说,传统 tc BPF 程序的执行模式是 classifier 分类和 action modules 执行是分开的,一个 classifier attach 多个 actions,classifier 负责匹配流量,然后将匹配到的流量交给 action 执行
但是对于很多场景,eBPF classifier 已经有足够的能力完成完成任务处理,无需再 attach 额外的 qdisc 或 class 了
所以,为了
- 避免因套用 tc 原有流程而引入一个功能单薄的 action
- 简化那些 classifier 独自就能完成所有工作的场景
- 提升性能
社区为 tc 引入了一个新的 flag:direct-action,简写 da。 这个 flag 用在 filter 的 attach time,告诉系统: classifier 的返回值应当被解读为 action 类型的返回值。这意味着 classifier 加载的 eBPF 现在可以返回 action code 了。比如在要求丢包的场景中,就不需要再引入一个 action 执行 drop 操作,可以直接在 classifier 中完成
这样带了的好处
- 性能提升,因为 tc 子系统无需再调用到额外的 action 模块 ,而后者是在内核之外的
- 程序结构更加简单易用
tc BPF 程序返回码
TC_ACT_UNSPEC: 结束当前程序的处理,不指定接下来的操作(内核会根据情况执行下一步操作)。对于以下三种情况,默认操作分别为。- 当
cls_bpf被 attach 了多个 tc BPF 程序时,继续下一个 tc BPF 程序 - 当
cls_bpf被 attach 了 offloaded tc BPF 程序(和 offloaded XDP 程序类似)时,cls_bpf 会返回TC_ACT_UNSPEC,内核会执行下一个没有被 offloaded BPF 程序(一张 NIC 只能 offloaded 一个程序) - 当只有单个 tc BPF 程序时,返回该 code 通知内核继续执行 skb 处理,不会带来其他副作用
TC_ACT_OK: 结束当前程序的处理,并告诉内核下一个执行的 tc BPF 程序TC_ACT_SHOT: 通知内核丢弃数据包,返回NET_XIT_DROP给调用方表示包被丢弃TC_ACT_STOLEN: 通知内核丢弃数据包,返回NET_XMIT_SUCCESS给调用方,假装这个包被正确发送TC_ACT_REDIRECT: 使用这个返回码并加上bpf_redirect()辅助函数,允许重定向一个skb到同一个或另一个网络设备的 ingress 或 egress 路径。对目标网络设备没有额外的要求,只要本身是 一个网络设备就行了,在目标设备上不需要运行cls_bpf实例或其他限制
tc 使用案例
为容器落实策略: 在容器网络中,veth-pair 一端连接着 Namespace,另一段连接着 Host。容器内所有的网络都会经过 Host 端的 veth 设备,因此在 veth 设备上的 tc ingress 和 egress hook 点可以 attach tc BPF 程序。此时容器内发出的流量都会经过 veth 的 tc ingress hook,进入容器的流量都会经过 veth 的 tc egress hook(对于 veth 这样的虚拟设备,XDP 在该场景下并不合适,因为内核在这里只操作 skb,而通用 XDP 有几个限制,导致无法操作克隆的 skb。而且 XDP 无法处理 egress 流量)转发和负载均和: 使用场景和 XDP 很类似,只是目标更多的是在东西向容器流量而不是南北向。tc 还可以在 egress 方向使用,例如对容器的 egress 流量做 NAT 和 负载均衡,整个过程对容器是透明的。由于在内核网络栈的实现中,egress 流量已经是 sk_buff 形式的了,因此很适合 tc BPF 对其进行重写(rewrite)和重定向(redirect)。 使用 bpf_redirect() 辅助函数,BPF 就可以接管转发逻辑,将包推送到另一个网络设 备的 ingress 或 egress 路径上流抽样和监控: tc BPF 程序可以同时 attach 到 ingress 和 egress,另外,这两个 hook 都在(通用)网络栈的更低层,这使得可以监控每台节点 的所有双向网络流量。Cilium 中会使用 tc BPF 能够给数据包添加自定义 annotations 的特性,对被 drop 的包打上 annotations,标记它所属的容器以及被 drop 的原因,提供了丰富的信息
Cilium 与 eBPF
上文已经描述了 Pod 中的流量是如何顺利发送到 Host 的 veth 上的,接下来会介绍在 Cilium 中流量的完整路径
当前环境基于 Legacy Host Routing 模式
在开始之前,先观察一下当集群中安装了 Cilium 之后,会多出来哪些东西,这里可以直接进入 cilium agent 的 Pod,执行网络命令,因为 agent 使用的是 hostNetwork: true,所以它和主机是共享网络的,因此在 Pod 中查看到的网络设备也就是主机上的网络设备
$ k exec -it -n kube-system cilium-qv2cb -- ip a
18: cilium_net@cilium_host: <BROADCAST,MULTICAST,NOARP,UP,LOWER_UP> mtu 9001 qdisc noqueue state UP group default qlen 1000
link/ether fa:f3:f0:8d:5e:ae brd ff:ff:ff:ff:ff:ff
inet6 fe80::f8f3:f0ff:fe8d:5eae/64 scope link
valid_lft forever preferred_lft forever
19: cilium_host@cilium_net: <BROADCAST,MULTICAST,NOARP,UP,LOWER_UP> mtu 9001 qdisc noqueue state UP group default qlen 1000
link/ether 3e:87:e2:f3:58:47 brd ff:ff:ff:ff:ff:ff
inet 10.0.1.118/32 scope link cilium_host
valid_lft forever preferred_lft forever
inet6 fe80::3c87:e2ff:fef3:5847/64 scope link
valid_lft forever preferred_lft forever
$ k exec -it -n kube-system cilium-qv2cb -- iptables -L
Chain CILIUM_FORWARD (1 references)
target prot opt source destination
ACCEPT all -- anywhere anywhere /* cilium: any->cluster on cilium_host forward accept */
ACCEPT all -- anywhere anywhere /* cilium: cluster->any on cilium_host forward accept (nodeport) */
ACCEPT all -- anywhere anywhere /* cilium: cluster->any on lxc+ forward accept */
ACCEPT all -- anywhere anywhere /* cilium: cluster->any on cilium_net forward accept (nodeport) */
Chain CILIUM_INPUT (1 references)
target prot opt source destination
ACCEPT all -- anywhere anywhere mark match 0x200/0xf00 /* cilium: ACCEPT for proxy traffic */
Chain CILIUM_OUTPUT (1 references)
target prot opt source destination
ACCEPT all -- anywhere anywhere mark match 0xa00/0xfffffeff /* cilium: ACCEPT for proxy return traffic */
MARK all -- anywhere anywhere mark match ! 0xe00/0xf00 mark match ! 0xd00/0xf00 mark match ! 0xa00/0xe00 /* cilium: host->any mark as from host */ MARK xset 0xc00/0xf00
可以看到分别多出来了 2 个网络设备 cilium_host 和 cilium_net(如果使用了 overlay 模式,还会有 cilium_vxlan),以及 3 条 iptables 规则 CILIUM_FORWARD, CILIUM_INPUT 和 CILIUM_OUTPUT
cilium_host 和 cilium_net
cilium_host 和 cilium_net 是一对 veth pair
通过 route -n 查看路由表发现,cilium_host 负责处理本机 pod 流量之间的路由
10.0.1.0 10.0.1.118 255.255.255.0 UG 0 0 0 cilium_host
10.0.1.118 0.0.0.0 255.255.255.255 UH 0 0 0 cilium_host
那么当流量从同节点的 Pod1 发送到 Pod2 时,需要用到这个路由表吗?答案是不需要,之前讨论 tc 的时候有说到,tc 可以使用辅助函数获取路由表的内容,并且支持直接 redirect 流量到另一张网卡,那么只需要在 Pod1 的 lxc (veth pair) 上 attach tc ingress BPF 程序就可以直接将流量发送到 Pod2 的 lxc
那么 cilium_host 这个虚拟网络设备的用处是什么呢?那就是用来接收跨节点的 Pod 或者是外网到 Pod 的流量。当有非本地发送过来到 Pod 的流量时,Host 上的 eth0 网卡上的 tc ingress 程序会对流量做某些处理(如果是 Pod 访问外网的回程报文则是 SNAT 还原,如果是 Pod 之间的访问则不需要操作),处理完成后将数据报文交给内核路由系统,最终送到 cilium_host 中,再由 cilium_host 上的 tc BPF 程序将流量 redirect 到 Pod 的 lxc
除此之外,Cilium 还在 Host 的出口网卡上 attach 了 tc ingress 和 egress hook
tc BPF Program
以上了解了在 Cilium 中通信会依赖三个网络设备,分别是 eth0, cilium_host 和 lxc
那么在来看下这些设备上都被 attach 了哪些 tc hook
通过 tc filter show dev <dev_name> (ingress|egress) 命令可以查看到 attach 的 program 名称
lxc
- ingress:
to-container - egress:
from-container
to-container
- 提取数据包中的 identity 信息(该信息由 Cilium 设置,包含了数据包所属的 namespace,service,pod 和 container 信息)
- 检查接收容器 ingress policy
- 如果检查通过,将数据包发送到 lxc 的对端,也就是 pod 的网卡
from_container
- 如果访问的是 service ip,先对 service ip 做负载均衡
- 执行 DNAT,将 dst_ip 替换成 pod ip
- 将数据包交给内核路由系统
cilium_host
- ingress:
to-host - egress:
from-host
to-host
- 解析这个包所属的 identity,并存储到包的结构体中
- 验证 dst 的 ingress policy
from-host
- 尾调用 dst endpoint 的 ingress BPF 程序 (to-container)
eth0
- ingress:
from-netdev - egress:
to-netdev
from-netdev
- 解析这个包所属的 identity (还原SNAT),并存储到包的结构体中
- 将包交给内核转发
to-netdev
- 在某些场景下对数据包做 SNAT
因此基于以上的前提,大概可以画出集群内的流量路径

上图引用自 https://www.infoq.cn/article/p9vg2g9t49kpvhrckfwu
- 跨节点 Pod to Pod Pod 发出的流量经过 lxc 上 tc ingress hook 的处理后发给内核协议栈进行路由查找,然后通过 eth0 的 egress 发出到达 Node2 的 eth0 Node2 接收流量后,先经过 Node2 物理口 eth0 的 tc ingress hook 的 eBPF 处理,然后送给 kernel stack 进行路由查找,发给 cilium_host 接口,流量经过 cilium_host 的 tc egress hook 点后,最后 redirect 到目的 Pod 的宿主机 lxc 接口上,最终送给目的 pod。
- 同节点 Pod to Pod 同节点 Pod 之间的流量可以通过 lxc 接口上的 tc ingress hook 直接 redirect 到目标 Pod,这种方法可以绕过内核网络协议栈,将数据包送往目标 Pod 的 lxc 接口,进而送给目标 Pod
- NodePort Local Endpoint 流量从 Node2 的 eth0 进入后,经过 tc ingress hook 的 DNAT 处理后,将流量交给内核协议栈路由,内核将数据包转发给 cilium_host 接口,cilium_host 的 tc egress hook 处理后将流量 redirect 到 Pod 的 lxc 接口,进而送给 Pod 回程数据包经过 ;xc 的 tc ingress hook 反 DNAT 后,将流量重定向到 eth0,过程不经过 kernel,最后经过 eth0 的 tc egress hook 返回给请求者
- NodePort Remote Endpoint eth0 的 tc ingress hook 进行 DNAT 将 nodeport ip 转换成 pod ip,然后 tc egress hook 经过 SNAT 将数据包的 src ip 换成 node ip 后将流量发出
- Pod 访问外网 Pod 发出流量后,经过 lxc 的 tc ingress hook 处理后,送给内核协议栈进行路由查找,确定需要从 eth0 发出,因此流量回发给物理口 eth0,而经过物理口 eth0 的 tc egress hook 做 SNAT,将源地址转换成 Node 节点的物理接口的 IP 和 Port 发出。 从外网回来的反向流量,经过 Node 节点物理口 eth0 tc ingress hook 进行 SNAT 还原,然后将流量发给内核协议栈查路由,流量流到 cilium_host 接口后,经过 tc egress eBPF 程序,直接识别出是发给 Pod 的流量,将流量直接 redirect 到目的 Pod 的宿主机 lxc 接口上,最终反向流量回到 Pod
- 主机访问本 Pod 主机访问 Pod 流量使用 cilium_host 口发出,所以在 tc egress hook 点 eBPF 程序直接 redirect 到目的 Pod 的宿主机 lxc 接口上,最终发给 Pod。 反向流量,从 Pod 发出到宿主机的接口 lxc,经过 tc ingress hook eBPF 识别送给 kernel stack,回到宿主机上
那么上面提到的 Cilium 在 iptables 中创建的三条链是用来做什么的呢?
因为在 Legacy 模式中数据包在某些情况下仍然需要进入内核协议栈,因此仍然需要用到 iptables。通过 FORWARD + POSTROUTING 链将数据包从 lxc 接口送到 cilium_host,而 INPUT 链则是为了处理 L7 Network Policy Proxy 的情况,这个部分下面会讲
BPF Host Routing
在 5.10 内核以后,Cilium 新增了 eBPF Host-Routing 功能,该功能更加速了 eBPF 数据面性能,新增了 bpf_redirect_peer 和 bpf_redirect_neigh 两个 redirect 方式
bpf_redirect_peer可以理解成bpf_redirect的升级版,其将数据包直接送到 veth pair Pod 里面接口eth0上,而不经过宿主机的lxc接口,这样实现的好处是数据包少进入一次 cpu backlog queue 队列,该特性引入后,路由模式下,Pod -> Pod 性能接近 Node -> Node 性能bpf_redirect_neigh用来填充 pod egress 流量的 src 和 dst mac 地址 流量无需经过 kernel 的 route 协议栈 处理过程- 首先会查找路由,
ip_route_output_flow() - 将 skb 和匹配的路由条目(dst entry)关联起来,
skb_dst_set() - 然后调用到
neighbor subsystem,ip_finish_output2()- 填充 neighbor 信息,即
src/dst MAC地址 - 保留
skb->sk信息,因此物理网卡上的 qdisc 都能访问到这个字段
- 填充 neighbor 信息,即
- 首先会查找路由,
在引入了该特性之后,流量路径发生了较大的变化

可以看到在该场景下,除了本机访问本地 Pod,其他流量均不会经过内核协议栈,cilium_host 和 cilium_net 上
- 跨节点 Pod to Pod
Pod 发出的流量通过 lxc 的 tc ingress hook 中的
redirect_neigh直接通过 eth0 的 egress 发出到达 Node2 的 eth0 Node2 的 eth0 接收流量后,先经过 Node2 物理口 eth0 的 tc ingress hook 的 eBPF 处理,然后送给 Pod2 的 lxc 上的 tc ingress hook 中的redirect_peer直接把数据送到 Pod2 的 eth0 - 同节点 Pod to Pod 不同于 Legacy 模式,直接将数据包送到目的 Pod 的 eth0 网卡
以下这张图会更加直观的表示在 BPF Host Routing 模式下数据路径的简单

Features
Network Policy
Cilium 支持基于 Layer 3/4/7 的网络策略,同时支持 allow 和 deny 两种模式
相同的规则,deny 的优先级更高
Cilium 除了兼容 Kuberentes 的 NetworkPolicy API,也提供了 CRD 用于定义网络策略 CiliumNetworkPolicy(具体字段请看官方文档,这里不做介绍)
Cilium 提供了三种网络策略模式
default: 默认模式,如果一个endpoint设置了一个ingress,那么不符合这个规则的 ingress 请求都会被拒绝。egress同理。不过deny规则不同,如果一个endpoint只设置了 deny,那么只有命中 deny 规则的请求会被拒绝,其他还是会被放行,如果一个endpoint没有设置任何 rule,那么它的网络不受任何限制always: 如果一个endpoint没有设置任何 rule,那么它无法访问其他服务,也无法被其他服务访问never: 不启动 Cilium 的网络策略,所有服务之间都能互相或者和外部访问
Layer 3
Labels Based: 根据 Pod labels 选择对应的 ip 然后过滤Services Based: 根据 Service labels 选择对于的 ip 然后过滤Entities Based: Cilium 内置了以下字段来指定特定的流量host: 本节点的流量remote-node: 集群内其他节点的 Endpointcluster: 集群内部 Endpointinit: 在引导阶段还没有被解析的 Endpointhealth: Cilium 用来检查集群状态的 Endpointunmanaged: 不是由 Cilium 管理的 Endpointworld: 所有外部流量,允许 world 流量相当于允许0.0.0.0/0all: 以上所有IP/CIDR Based: 基于 IP 过滤DNS Based: 基于 dns 解析后的 IP 过滤,Cilium 会在 agent 中运行 dns proxy,然后缓存 dns 解析后的 ip list,如果 dns name 满足 allow 或者 deny 规则,那么所有发往这些 ip list 的请求都会被过滤
Layer 4
Port: 按端口号过滤Protocol: 按协议过滤,支持TCP,UDP和ANY
Layer 7
HTTP: 支持根据请求Path,Method,Host,Headers过滤DNS: 不同于 Layer 3 中的DNS Based过滤,这是直接过滤 DNS 请求(因为是在 Layer 7 的缘故)Kafka: 支持根据Role(produce,consume),Topic,ClientID,APIKey和APIVersion过滤
注意:使用了 Layer 7 Network Policy 之后,所有请求都会被转发到 Cilium agent 的 Proxy 中,该 Proxy 由 Envoy 提供,在 Legacy Host Routing 模式下,数据路径会变成下面这样
上图描述了 Endpoint to Endpoint 使用了 Layer 7 NetworkPolicy 时的数据路径,上半部分为默认情况下的数据路径,下半部分为使用了 socket 增强之后数据的路径
Bandwidth Manager
Cilium 还提供了带宽限制的功能
可以通过在 Pod annotation 中添加 kubernetes.io/ingress-bandwidth: "10M" 或者 kubernetes.io/egress-bandwidth: "10M" 来限制单个 Pod 的带宽。这样 Pod 的出口和入口带宽会被限制在 10Mbit/s
不过目前该功能还无法和 Layer 7 NetworkPolicy 同时工作,两者都使用的话会导致带宽限制失效
Trouble Shooting
这部分会介绍一些工具来方便排查网络问题,主要是 cilium cli 的使用
可以 exec 到 cilium pod 中使用 cilium 命令行进行调试
查看集群网络状态
cilium status
KVStore: Ok Disabled
Kubernetes: Ok 1.21+ (v1.21.2-eks-0389ca3) [linux/amd64]
Kubernetes APIs: ["cilium/v2::CiliumClusterwideNetworkPolicy", "cilium/v2::CiliumEndpoint", "cilium/v2::CiliumNetworkPolicy", "cilium/v2::CiliumNode", "core/v1::Namespace", "core/v1::Node", "core/v1::Pods", "core/v1::Service", "discovery/v1::EndpointSlice", "networking.k8s.io/v1::NetworkPolicy"]
KubeProxyReplacement: Disabled
Cilium: Ok 1.10.3 (v1.10.3-4145278)
NodeMonitor: Listening for events on 8 CPUs with 64x4096 of shared memory
Cilium health daemon: Ok
IPAM: IPv4: 1/254 allocated from 10.0.1.0/24,
BandwidthManager: Disabled
Host Routing: Legacy
Masquerading: Disabled
Controller Status: 30/30 healthy
Proxy Status: OK, ip 10.0.1.118, 0 redirects active on ports 10000-20000
Hubble: Ok Current/Max Flows: 4095/4095 (100.00%), Flows/s: 12.47 Metrics: Ok
Encryption: Disabled
Cluster health: 5/5 reachable (2021-10-18T15:01:07Z)
抓包
cilium monitor
在 BPF 场景下因为数据路径和传统网络栈发生较大改变,如果不熟悉这套模式在使用比如 tcpdump 等工具抓包调试时可以产生一些问题。(比如在 BPF Host Routing 下,lxc 接口是无法抓到回程报文的)
好在 cilium 提供了一套工具用于分析数据包,方便开发者进行问题排查
NetworkPolicy Tracing
如果集群中使用了较多的网络策略,有可能导致某些情况下请求命中了意料之外的 NetworkPolicy 导致失败
Cilium 也提供了 policy tracing 的功能用来追踪请求命中 NetworkPolicy 的情况
cilium policy trace
# 验证从 default ns 下 xwing 发出的流量,到 default ns 下带有 deathstar label 的 endpoint 的 80 端口的流量会命中哪些 cnp
$ cilium policy trace --src-k8s-pod default:xwing -d any:class=deathstar,k8s:org=expire,k8s:io.kubernetes.pod.namespace=default --dport 80
level=info msg="Waiting for k8s api-server to be ready..." subsys=k8s
level=info msg="Connected to k8s api-server" ipAddr="https://10.96.0.1:443" subsys=k8s
----------------------------------------------------------------
Tracing From: [k8s:class=xwing, k8s:io.cilium.k8s.policy.serviceaccount=default, k8s:io.kubernetes.pod.namespace=default, k8s:org=alliance] => To: [any:class=deathstar, k8s:org=empire, k8s:io.kubernetes.pod.namespace=default] Ports: [80/ANY]
Resolving ingress policy for [any:class=deathstar k8s:org=empire k8s:io.kubernetes.pod.namespace=default]
* Rule {"matchLabels":{"any:class":"deathstar","any:org":"empire","k8s:io.kubernetes.pod.namespace":"default"}}: selected
Allows from labels {"matchLabels":{"any:org":"empire","k8s:io.kubernetes.pod.namespace":"default"}}
Labels [k8s:class=xwing k8s:io.cilium.k8s.policy.serviceaccount=default k8s:io.kubernetes.pod.namespace=default k8s:org=alliance] not found
1/1 rules selected
Found no allow rule
Ingress verdict: denied
Final verdict: DENIED
Dns Based NetworkPolicy Debug
随着 DNS 查询结果的变化,FQDN Policy 的拦截结果也在变,导致这部分难以 debug
可以使用 cilium fqdn cache list 查看当前 dns proxy 中缓存了哪些 dns-ip
如果流量是允许的,那么这些 IPs 应该存在于 local identities,cilium identity list | grep <IP> 应该返回结果
Hubble
Cilium 还提供了 Hubble 用来加强网络监控和报警,Hubble 提供了以下功能
- 可视化
- 服务的调用关系
- 支持 HTTP,kafka 协议
- 监控和报警
- 网络监控
- 过去一段时间内是否有网络通信失败,通信失败的原因
- 应用监控
4xx和5xxHTTP Response code 出现的频率,出现在哪些服务- http 调用的
latency
- 安全性监控
- 是否有因为 NetworkPolicy Deny 失败的请求
- 哪些服务,有接收集群外发来的请求
- 哪些服务要求解析某个特定的 dns